专业的卫星遥测遥控数据处理系统

为星网相关项目打造的配套软件,提供可靠的遥测遥控数据处理解决方案

遥控主界面
遥测界面直接查看(多视图)
系统状态监控

关于系统

本系统是专门针对星网相关项目开发的配套软件,旨在为星网卫星数据处理提供专业、可靠的遥测遥控解决方案。

由多名资深工程师联合开发,专注于卫星周边软件开发。凭借对航天技术的深度理解与多年的开发经验,结合星网相关项目的实际需求,精心设计和开发了这套系统,帮助航天领域的工程师和研究人员更高效地处理卫星遥测遥控数据。

系统支持CCSDS协议标准,兼容UDP和串口通信模式,提供完整的遥测数据接收、解析、存储、可视化和遥控指令管理功能。

核心功能特性

UDP/串口双模式

支持UDP网络和串口两种数据接收模式,灵活适应不同的通信场景和硬件配置,可随时切换

CCSDS数据包解析

完整的CCSDS Space Packet协议解析,支持自动识别和解析数据包结构,准确提取遥测参数

实时数据可视化

集成Grafana,提供强大的数据可视化和分析功能,实时监控卫星状态,支持多种图表类型

InfluxDB数据存储

高性能时序数据库存储,支持海量遥测数据的高效存储和查询,数据持久化保障

遥控指令管理

完整的遥控指令构建、发送和管理系统,支持指令模板、参数配置和批量操作

指令链功能

强大的指令链管理,支持多指令组合执行、条件判断和自动重试,实现复杂遥控流程

常用指令管理

预设常用指令库,快速调用常用操作,支持指令分类、搜索和收藏,提高操作效率

源码查看器

实时查看接收的原始数据,支持16进制显示、ASCII显示、数据分组和下载功能

发送指令记录

完整的指令发送历史记录,包括发送时间、指令内容、执行状态,支持查询和导出

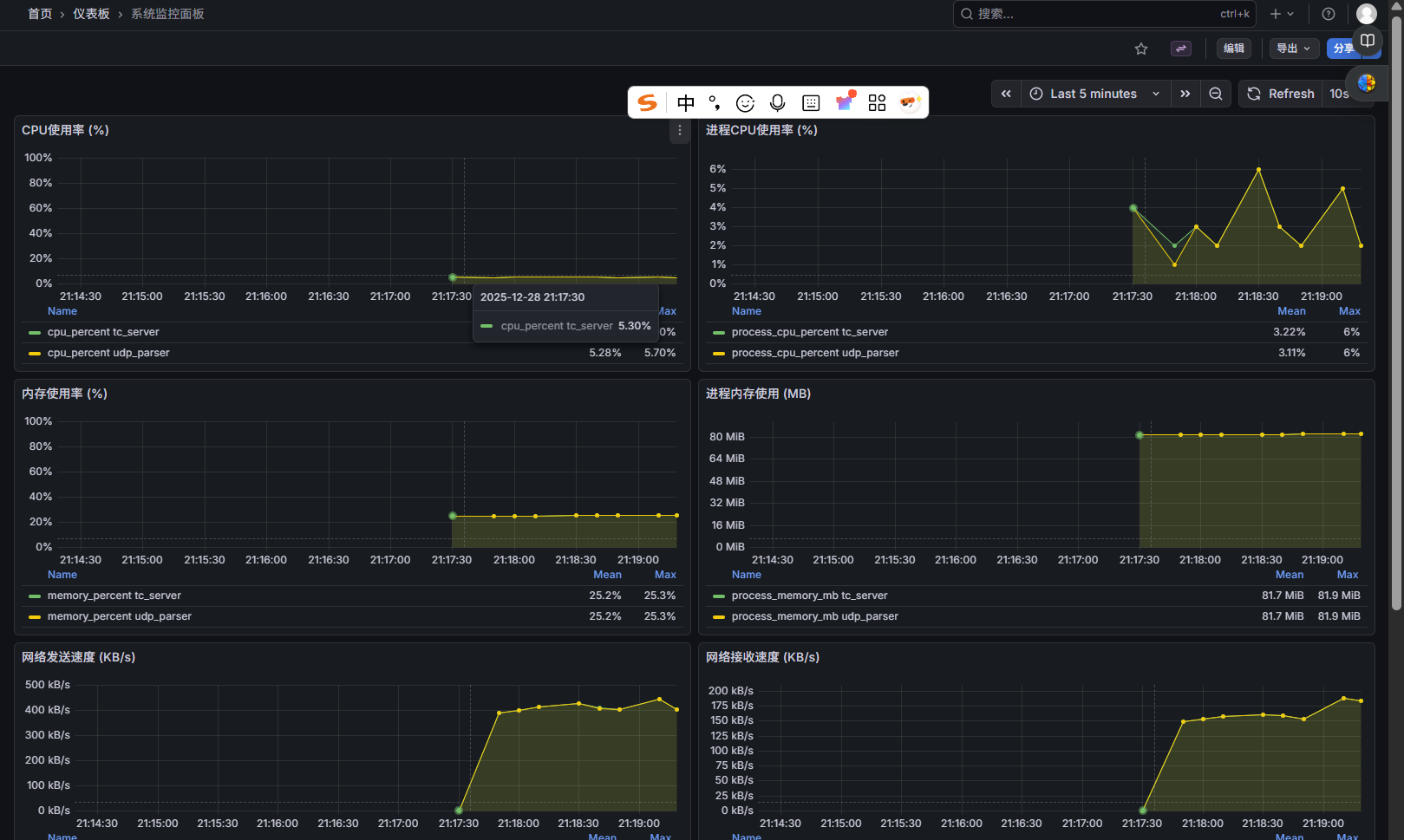
状态监控面板

实时显示系统状态、CPU使用率、数据库状态、连接状态等关键信息,一目了然

遥控遥测协议表格上传下载

支持Excel表格批量导入导出遥控遥测协议配置,自动进行协议表格规范性检查,确保数据格式正确,方便批量配置参数和导出数据,提高工作效率

多种主题切换

支持多种界面主题,包括亮色、暗色等,适应不同使用场景和个人偏好

灵活配置管理

完善的系统配置界面,支持参数设置、连接配置、数据源管理等,操作简单直观

用户权限管理

完善的用户认证和权限管理系统,支持多用户协作,细粒度权限控制

数据统计分析

提供丰富的数据统计和分析功能,帮助快速了解数据特征和趋势

界面展示

遥控指令管理

遥控指令管理

单机状态显示

单机状态显示

CPU状态监控

CPU状态监控

指令链管理

指令链管理

指令发送记录

指令发送记录

源码查看器

源码查看器

数据库状态

数据库状态显示

系统状态监控

系统状态监控

上下电状态

上下电状态监控

系统配置

系统配置界面

遥控遥测协议表格上传下载

遥控遥测协议表格上传下载

多种主题

多种主题切换

遥测界面直接查看

遥测界面直接查看

遥测界面直接查看2

遥测界面直接查看(多视图)

遥控主界面

遥控主界面

遥测界面直接查看功能详解

功能概述

遥测界面直接查看是本系统的核心功能之一,提供了灵活的实时数据查看方式,支持多人同时查看遥测数据,并可将数据存储到Grafana时序数据库中,实现数据的实时监控和历史回溯。

多人同时查看

系统支持多个用户同时访问和查看遥测数据,无需担心并发访问问题。每个用户都可以独立查看实时数据,互不干扰,非常适合团队协作和数据监控场景。

  • 支持多用户并发访问
  • 实时数据同步显示
  • 独立的用户会话管理
  • 无需担心数据冲突

Grafana数据库查看

所有遥测数据会自动存储到InfluxDB时序数据库中,并通过Grafana进行可视化展示。您可以在Grafana中查看历史数据、生成报表、设置告警规则,实现全方位的数据分析。

  • 自动存储到InfluxDB数据库
  • Grafana可视化展示
  • 历史数据查询和分析
  • 支持自定义仪表板

实时刷新与提示

系统提供实时数据刷新功能,确保您看到的数据始终是最新的。同时配备完善的提示系统,包括数据接收提示、异常告警提示、连接状态提示等,让您随时掌握系统运行状态。

  • 自动实时刷新数据
  • 手动刷新按钮
  • 数据接收成功提示
  • 异常数据告警提示
  • 连接状态实时显示

两种查看模式

模式一:实时直接查看

直接在遥测界面中实时查看接收到的数据,数据立即显示在界面上,无需等待存储完成。适合需要即时查看数据变化的场景。

实时显示 零延迟 直观展示

模式二:数据库查询查看

通过Grafana查询已存储在数据库中的历史数据,可以进行时间范围选择、数据筛选、图表展示等高级操作。适合数据分析和历史回溯。

历史数据 图表分析 数据筛选

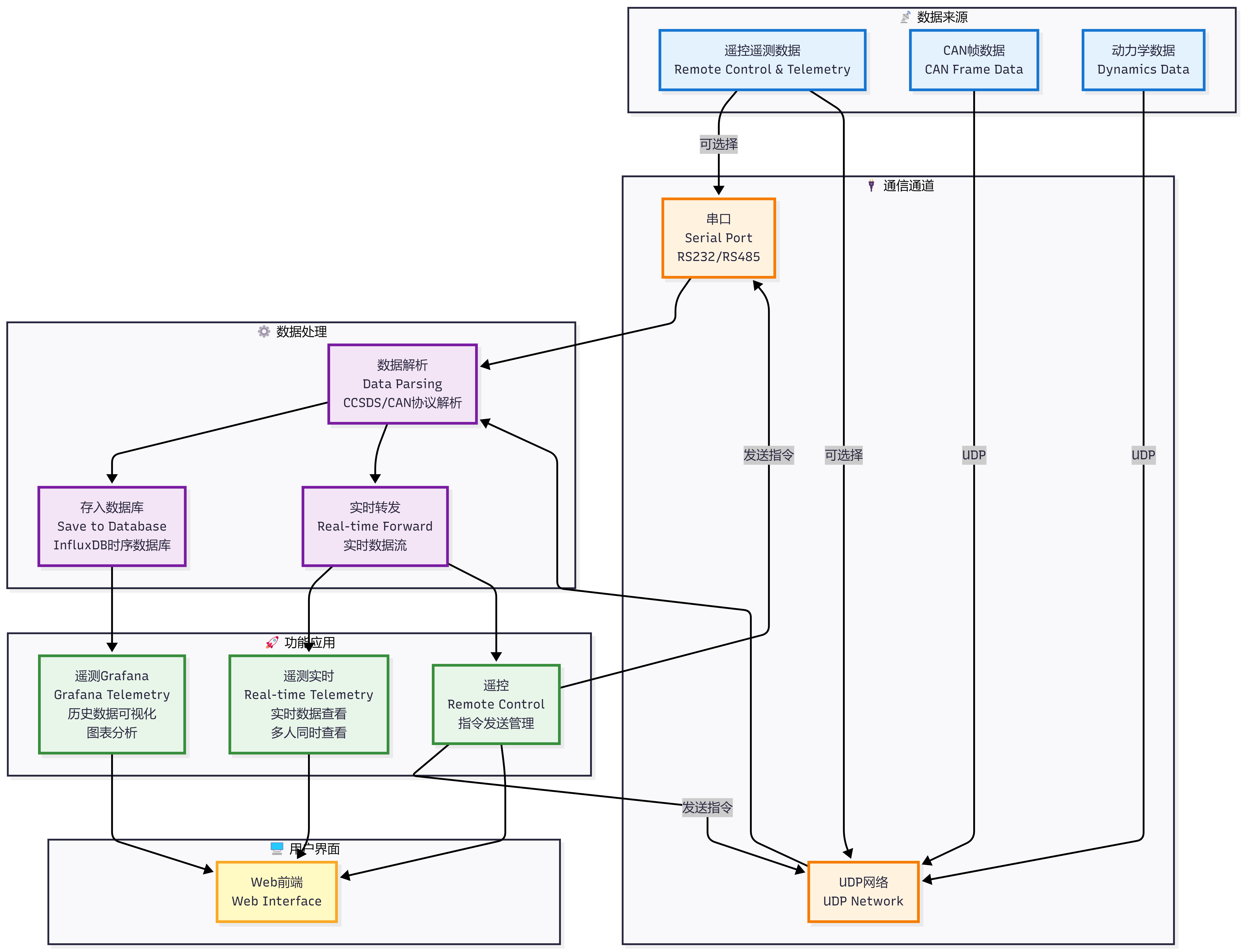
系统功能架构框图

系统功能架构框图

系统架构优势

分层架构设计

采用清晰的分层架构,数据接收、解析、处理、存储、应用各层职责明确,便于维护和扩展。

灵活通信模式

支持串口和UDP双模式通信,可根据实际需求灵活选择,适应不同硬件环境和网络配置。

多类型数据处理

统一处理CAN帧、动力学数据、遥测数据等多种数据类型,统一的数据流管理,提高系统效率。

双重数据保障

数据同时进行实时转发和数据库存储,既保证实时性,又确保数据持久化,满足不同应用场景需求。

多用户并发支持

支持多个用户同时访问系统,实时遥测和Grafana查询可并行使用,互不干扰,提高团队协作效率。

完整数据链路

从数据接收到存储、从实时显示到历史分析,形成完整的数据处理链路,满足全生命周期数据管理需求。

数据包处理

CAN数据包

系统完整支持CAN总线数据包的接收、解析和处理。CAN数据包会同时进行以下处理:

  • 数据库存储:所有CAN数据包自动存储到InfluxDB数据库,支持历史查询和分析
  • 实时显示:CAN数据包在遥测界面实时显示,包括数据内容、时间戳、状态信息等
  • 协议解析:自动识别和解析CAN协议格式,提取关键参数
  • 数据验证:自动进行数据完整性校验和错误检测

动力学数据包

系统支持动力学相关数据包的处理,包括姿态、轨道、速度等动力学参数的实时监控和历史记录。动力学数据包同样支持双重处理:

  • 数据库存储:所有动力学数据自动存储到数据库,便于后续分析和对比
  • 实时显示:在遥测界面实时显示动力学参数,包括数值变化趋势、状态指示等
  • 可视化展示:通过图表形式展示动力学参数的变化曲线
  • 告警功能:当动力学参数超出预设阈值时,自动触发告警提示

重要提示:所有接收到的数据包(包括CAN数据包和动力学数据包)都会同时存储到数据库并在遥测界面实时显示,确保数据的完整性和实时性。

通信模式支持

串口模式

支持通过串口(RS232/RS485/USB转串口等)接收遥测数据,适用于直接连接硬件设备或串口转接设备的场景。

功能特点:

  • 支持标准串口通信协议
  • 可配置波特率、数据位、停止位等参数
  • 自动检测串口连接状态
  • 支持多串口同时工作
  • 串口断开自动重连机制
  • 数据流实时监控和统计

UDP模式

支持通过UDP网络协议接收遥测数据,适用于网络环境下的数据传输,可以实现远程数据接收和监控。

功能特点:

  • 支持UDP协议通信
  • 可配置本地监听端口和远程地址
  • 支持多客户端同时发送数据
  • 网络状态实时监控
  • 数据包接收统计和丢包检测
  • 支持组播和广播模式

模式切换:系统支持在串口模式和UDP模式之间灵活切换,可以根据实际使用场景选择最适合的通信方式,切换过程简单快捷,无需重启系统。

系统辅助功能详解

除了核心的遥测遥控功能外,系统还提供了丰富的辅助功能,帮助您更好地监控系统状态、管理数据和分析问题,确保系统的稳定运行和高效管理。

前判后判功能

系统提供完整的前判和后判机制,确保指令执行的可靠性和数据的准确性。

前判功能:

  • 数据预处理:在数据正式处理前进行格式验证、完整性检查和合法性判断
  • 参数验证:验证指令参数是否在允许范围内,防止非法操作
  • 状态检查:检查系统当前状态是否允许执行该操作
  • 冲突检测:检测是否与其他正在执行的操作存在冲突

后判功能:

  • 执行结果验证:验证指令执行后的实际效果是否符合预期
  • 数据一致性检查:检查处理后的数据是否与预期一致
  • 异常检测:检测执行过程中是否出现异常情况
  • 回滚机制:当后判失败时,支持自动回滚到之前的状态

链接状态显示

实时监控和显示系统各连接的状态信息,让您随时了解系统的通信状况。

监控功能:

  • 串口连接状态:实时显示串口连接状态(已连接/断开/异常)
  • UDP连接状态:显示UDP网络连接状态和端口监听情况
  • 数据库连接状态:监控InfluxDB数据库的连接状态和响应时间
  • Grafana连接状态:显示与Grafana服务的连接状态
  • 状态指示灯:使用颜色编码直观显示连接状态(绿色=正常,红色=异常,黄色=警告)
  • 连接统计:显示连接时长、数据流量、重连次数等统计信息
  • 异常告警:当连接异常时自动弹出告警提示
  • 自动重连:支持连接断开后自动重连机制

源码查看器

实时查看和监控接收到的原始数据,支持多种显示格式,便于数据分析和问题排查。

查看功能:

  • 原始数据显示:以16进制格式显示接收到的原始数据
  • ASCII显示:支持ASCII格式显示,便于查看文本数据
  • 数据分组:按照数据包自动分组显示,结构清晰
  • 时间戳显示:每条数据都带有精确的时间戳
  • 数据过滤:支持按时间范围、数据类型等条件过滤数据
  • 数据搜索:快速搜索特定的数据内容
  • 数据导出:支持将查看的数据导出为文本文件
  • 实时滚动:自动滚动显示最新接收的数据
  • 暂停/继续:可以暂停数据更新,方便详细查看

数据库管理

全面的数据库管理功能,帮助您高效管理存储的遥测数据。

管理功能:

  • 数据库状态监控:实时显示数据库运行状态、连接数、存储使用情况
  • 数据表管理:查看和管理InfluxDB中的测量值(measurements)和数据点
  • 数据查询:支持复杂的时序数据查询,可按时间范围、标签等条件查询
  • 数据统计:显示数据总量、数据增长率、存储占用等统计信息
  • 数据清理:支持按时间范围清理历史数据,释放存储空间
  • 数据备份:支持数据备份和恢复功能
  • 性能监控:监控数据库读写性能、响应时间等指标
  • 存储优化:提供存储优化建议和自动清理策略
  • 数据导出:支持将数据库中的数据导出为CSV、JSON等格式

包计数显示

实时统计和显示各类数据包的接收和发送情况,帮助您监控系统数据流量。

统计功能:

  • 实时计数:实时统计接收和发送的数据包数量
  • 分类统计:按数据类型分类统计(CAN帧、动力学数据、遥测数据等)
  • 速率显示:显示数据包的接收速率(包/秒)
  • 流量统计:统计数据流量(字节数/秒)
  • 丢包检测:检测并显示丢包数量和丢包率
  • 错误包统计:统计解析错误、校验失败等错误包数量
  • 历史趋势:显示包计数随时间的变化趋势
  • 计数器重置:支持手动重置计数器,重新开始统计
  • 导出统计:将统计数据导出为报表

其他实用功能

系统还提供了一系列实用的辅助功能,提升使用体验和操作效率。

实用功能列表:

  • 系统日志:详细记录系统运行日志,包括操作记录、错误日志等
  • 用户权限管理:支持多用户登录,不同权限级别,保障系统安全
  • 主题切换:支持多种界面主题(亮色/暗色),适应不同使用环境
  • 数据刷新:支持自动刷新和手动刷新,实时更新数据
  • 告警管理:可配置的数据异常告警规则,及时通知异常情况
  • 配置管理:灵活的配置管理界面,方便调整系统参数
  • 快捷键支持:常用功能支持快捷键操作,提高操作效率
  • 数据格式化:自动格式化显示的数据,提高可读性
  • 帮助文档:内置帮助文档,快速查找功能说明

技术架构

后端框架: Python Flask
前端技术: HTML5, CSS3, JavaScript
数据库: InfluxDB (时序数据库)
可视化: Grafana
协议支持: CCSDS Space Packet, UDP, 串口通信

购买方式

免费申请试用

我们提供免费试用服务!

如果您对本系统感兴趣,可以先申请免费试用,体验完整功能后再决定是否购买。

免费试用申请步骤:

  1. 通过微信或邮箱联系开发者
  2. 说明您的试用需求和用途
  3. 我们会在1-2个工作日内为您开通试用账号
  4. 试用期间可体验系统的全部功能
  5. 试用结束后,如满意可直接购买完整版

试用说明:免费试用期间可体验完整功能,试用时长根据具体需求协商确定。

获取工程

购买步骤:

  1. 通过微信或邮箱联系开发者
  2. 说明您的需求和用途
  3. 如需协议文件定制,请将协议文件发送至邮箱:cnsatellite@163.com
  4. 完成购买后,开发者会为您提供工程访问方式
  5. 按照文档进行部署和配置

价格说明

价格根据需求定制,欢迎咨询

源码出售

我们提供完整的源代码出售服务,购买后您可以获得全部源代码,便于二次开发和定制化改造。

包含内容:

  • 完整的源代码(可选)
  • 详细的技术文档
  • 部署指导
  • 技术支持(一年售后)
  • 后续更新(一年内免费)
  • 协议文件定制服务(需提供协议文件)

一年售后保障

购买后享受一年免费售后服务,包括:

  • 技术支持:随时解答技术问题
  • bug修复:免费修复系统问题
  • 功能更新:一年内免费功能更新
  • 部署协助:协助解决部署问题
  • 定制服务:协助进行功能定制

协议定制说明:如需根据特定协议文件进行定制开发,请将协议文件发送至邮箱 cnsatellite@163.com,我们会在评估后提供定制方案和报价。

联系方式

邮箱联系

cnsatellite@163.com

发送邮件咨询技术问题

微信联系

cnsatellite

添加微信进行沟通

× 放大图片